云卦八字网
弘扬传统文化,破除封建迷信
倡导科学理念,促进社会和谐

紫微斗数之生年干四化表象:官禄宫四化表象

时间 : 2025-11-06   | 最后更新:2025-11-06 作者:云卦八字网

紫微斗数之生年干四化表象:官禄宫四化表象

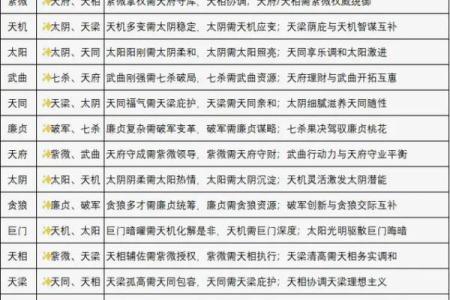
官禄宫四化表象 代表事业、运途及学业。事业宫四化,看吉凶祸福,结果只影响和决定本人的运途,对六亲不起作用,但入照六亲宫则六亲仍与起因有关。化禄表升迁、提拨、任职,多为走后门获得;化权表升迁、成就,靠自己努力获得;化科表得人赏识、帮助和自己考上;化忌表阻力,工作压力大,劳而无功,降职、撤职、官司。 四化入命宫,事业与自己息息相关。 四化入田宅,田为官之兄,与事业的成就有关。 四化入奴仆,奴为官之父,为事业的上司,与事业的前途有关。 官禄宫化三吉入本命三方,为独立自主格,理想较高,有成功的机遇;若照三方(即在三方的对宫,在迁宫照命最佳),吉力更优于三合方,主事业顺利,并往多方发展,成就大;若化忌入三合方,表示事业心很强,一心扑在事业上,较辛劳,若行运好则有成功的机遇,若行运不济则劳而无功;若化忌冲三合方,必定不利于事业,事业多坏的变动,不易升迁,破财败业,宜保守,不宜强出头。 官禄入父疾线和命迁线,升官任职;入兄友线,经人介绍且花钱而升官。官禄化权入父疾线,以自身努力升迁;入兄友线,以人情升官。 1、化禄 化禄入命宫,表事业缘厚,自然而得,易升迁。 化禄入兄弟宫,事业靠兄弟帮忙,合伙事业赚钱。 化禄入夫妻宫,事业能得到配偶的帮助,且平顺赚钱。 化禄入子女宫,可经营合伙事业,适合娱乐事业。 化禄入财帛宫,赚了钱再投资,资金充足。 化禄入疾厄宫,工作较轻松、愉快。 化禄入迁移宫,在外有贵人,事业在外得意。 化禄入奴仆宫,同事相处融洽,与朋友合资事业赚钱。 自化禄,有创业力,自己赚钱自己花。 化禄入田宅宫,经营不动产生意获利。 化禄入福德宫,事业会赚钱,多官府的财源,也能享受。 化禄入父母宫,事业能得父母支持,任职较高位。 2、化权 化权入命宫,为事业忙碌,自掌权,创业力强。 化权入兄弟宫,合伙投资赚钱,经营权在兄弟手中。 化权入夫妻宫,事业因配偶之助赚钱,经营权在配偶手中。 化权入子女宫,赚钱欲望大。 化权入财帛宫,赚钱欲望大,加大投资。 化权入疾厄宫,责任感重,较劳心。 化权入迁移宫,在外事业得意,赚钱机会多。 化权入奴仆宫,朋友掌事业经营权,投资事业赚钱。 自化权,对事业较有创业能力,事业心重。 化权入田宅宫,经营不动产生意,但欲望高。 化权入福德宫,事业赚钱,且排场大。 化权入父母宫,事业能得父母长辈支持,权在长辈手中。 3、化科 化科入命宫,事业平顺,适合任职上班为宜。 化科入兄弟宫,合伙投资事业平顺,彼此无意见,无口舌之争。 化科入夫妻宫,事业平稳,配偶希望不要因事业太劳累。 化科入子女宫,投资事业平顺。 化科入财帛宫,赚钱平顺,风波纠纷少。 化科入疾厄宫,工作轻松,看得平淡。 化科入迁移宫,事业在外有贵人相助,平顺。 化科入奴仆宫,与同事相处融洽,事业平顺。 自化科,事业较平顺。 化科入田宅宫,经营不动产生意较平稳。 化科入福德宫,财源平稳,无大风波。 化科入父母宫,父母长辈为事业上的贵人,任职则平顺。 4、化忌 化忌入命宫,事业不顺,常想换和变动工作。表工作来缠我,工作任务很重,为情势所迫,非做不可,忙个不完(与化禄的区别是事事亲为,劳而无功);若官禄宫化禄也入命宫,算双化忌,更为严重,做事身不由己;非做什么事情,看化星的表意和星情而定,例如若为财星则会为财所累,非去做赚钱的事不可,但又赚不到钱,反惹纠纷。 化忌入兄弟宫,投资事业不顺,彼此较多意见纷争。 化忌入夫妻宫,配偶在事业上帮倒忙,事业变化大,易倒店。 化忌入子女宫,事业变化大,合伙不利。 化忌入财帛宫,赚钱较难,投资回收慢,资金不足,多财务纠纷。财为官之官,表示白劳碌,无利润;公职人员易贪污。 化忌入疾厄宫,责任感重,但较劳碌,且事业不顺,易有官司缠身。 化忌入迁移宫,在外工作常变动或不顺。冲命,迁为官之福,表工作很累,压力很大,有劳无功,一生坎坷。 化忌入奴仆宫,员工闹事多,合伙事业失利。 自化忌,事业不顺,赚钱较难。 化忌入田宅宫,经营不动产,但赚得少,且较劳碌,纠纷多。 化忌入福德宫,事业经营不善,破财,很劳心劳碌。官忌冲财,表辛勤工作而反损财亏本,或因工作、事业而被减薪或罚款、破财。 化忌入父母宫,事业得不到长辈之助,多合同纠纷。
上篇紫薇斗数没有紫薇 紫薇斗数左右夹火星下篇

最新文章

最新更新

风水装饰_电子鞭炮挂在家里什么位置

八字缺土如何补救

算命一百法

紫微斗数之福德宫与诸星,太阴星在福德宫是什么意思?

男孩八字名字大全-中文起名推荐在线生成工具

宝宝命运算命

紫薇斗数星宿含义

主线与八字环绑法

商业风水布局详解,生意人须知

民间算命

指纹算命

手相查询

痣相图解

生男生女

眼皮跳测吉凶

喷嚏预测

配对
配对
配对
配对
查询
生日密码