云卦八字网
弘扬传统文化,破除封建迷信
倡导科学理念,促进社会和谐

紫薇斗数星宿含义

时间 : 2025-11-06   | 最后更新:2025-11-06 作者:云卦八字网

宫位之间的关联:

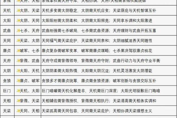
紫微斗数中虽然每个宫格内星宿的排列和分布可以涵盖命主人生一个方面,但这个参考不够全面,还要看另外两个关联宫位的状态,要综合三个宫位内的全部星宿分布才能精确判断宫位凶吉和具体情况。

以下图为例,命宫关联的就是官禄宫和财帛宫,把三个宫位内全部星宿汇总才可以判断凶吉,以紫微斗数中的理论单个一个宫位的解释片面不够立体。

以命宫为参考宫的三宫位分析尤其重要,根据宫格内星宿的排列规律,从而形成紫微斗数学术 *** 有的星宿格局。

星宿格局有特定的解释,即可以用简单直接的解释命主的人生中的一些轨迹和规律。

対宫的概念

当选中需要分析的宫位后,就要参考它的斜对宫,対宫内星宿的影响比关联宫更加明显一些,如果分析宫位本宫内没有主星为,那就必然要到対宫内借主星做参考。

猜你喜欢:

紫薇斗数星宿含义

陈思诚:你信不信我们在玩斗地主

马化腾|马云|李彦宏适合用神马微信小程序

紫薇斗数星宿含义

美国总统川普睡过的……12种女人

是他按下了我人生的 [重启键]

所有文字均为原创哦,擅自抄袭或转载会被画小圈圈诅咒哦!

很准~不信试一下?

上篇紫微斗数之各星曜所主行业:生死夭寿 宝宝命运算命下篇

最新文章

最新更新

紫微斗数诸星落诸宫之:廉贞星迁移宫详解

塔罗测试四月考试运

老婆是贵人八字特征,日柱坐财命格凤凰

算命说一年搬两次家

每年端午节为什么吃粽子风水知识

风水断掌的男人的命好不好

八字张雨绮

八字命格

风水麒麟的寓意作用 风水麒麟的象征

民间算命

指纹算命

手相查询

痣相图解

生男生女

眼皮跳测吉凶

喷嚏预测

配对
配对
配对
配对
查询
生日密码